在日前召开的全国危化品安全监管工作视频会议上,应急管理部再次强调,要推进危化品安全专项整治三年行动集中攻坚,为“十四五”开好局创造良好安全环境。
2020年为行动开局之年。各级政府编制本地区的行动方案、明确目标任务、细化工作措施、推进各项专项整治行动,全面排查安全风险隐患,建立问题隐患和制度措施“两个清单”,确保专项整治行动取得初步成效。
2021年为集中攻坚之年。针对重点难点问题,通过现场推进会、专项攻坚等措施,强力推进问题整改。对于问题严重且经整改后仍不符合安全要求的企业,要坚决依法予以关闭退出,推动危险化学品安全风险管控能力得到明显提升。
2022年为巩固提升之年。各地区、各有关部门和有关中央企业要对专项整治行动开展情况及时总结分析,大力推广危险化学品安全整治经验做法,及时形成并推广制度性成果。
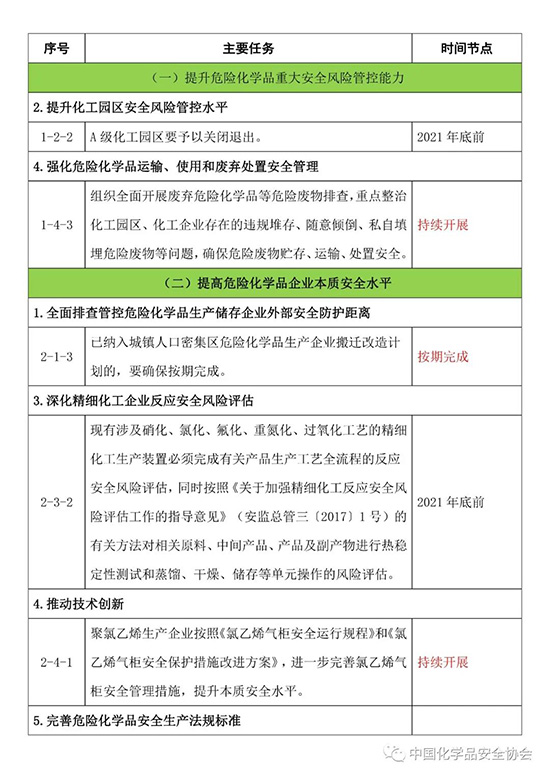
2021年底前应完成的主要任务



中华人民共和国国家发展和改革委员会 中华人民共和国工业和信息化部 中华人民共和国应急管理部 中华人民共和国生态环境部 中华人民共和国科学技术部 中华人民共和国财政部 中华人民共和国商务部 中国石油和化学工业联合会
江苏省发展和改革委员会 江苏省工业和信息化厅 江苏省财政厅 江苏省生态环境厅 江苏省科学技术厅 江苏省商务厅 江苏省应急管理厅 江苏省市场监督管理局 江苏省统计局
北京市化学工业协会 天津市石油和化工协会 辽宁省石油和化学工业协会 内蒙古石油和化学工业协会 重庆市石油与天然气学会 河北省石油和化学工业协会 山西省化学工业协会 吉林省能源协会 黑龙江省石化行业协会 浙江省石油和化学工业行业协会 安徽省石油和化学工业协会 福建省石油和化学工业协会 江西省石油和化学工业协会 河南省石油和化学工业协会 湖北省石化行业协会 湖南省石油化学工业协会 广东省石油和化学工业协会 海南省石油和化学工业行业协会 四川省化工行业协会 贵州省化学工业协会 云南省化工行业协会 陕西省经济联合会 甘肃省石化工业协会 青海省化工协会
电话:协会:025-8799064 学会:025-86799482
会员服务部:025-86918841
信息部:025-86910067
传真:025-83755381
邮箱:jshghyxh@163.com
邮编:210019
地址:南京市梦都大街50号东楼(省科技工作者活动中心)5楼
增值电信业务经营许可证:苏B2-20110130
备案号:苏ICP备13033418号-1 “坚决打赢禁毒人民战争”专栏—法律法规