
各有关单位:
化学工业是关系国计民生的一项基础工业。延长产品链、提高附加值是当今全球化学工业的发展方向,也是我国化学工业转型升级的核心内容。精细化学品工业是当今化学工业中最具活力的领域之一,已经成为衡量一个国家或地区化学工业的发达程度和科技水平的重要标志。
催化加氢技术可以极大地促进节能减排和清洁生产,加氢催化剂工艺技术的开发其经济效益同样显著。催化加氢技术是医药和精细化工和其他有机合成中的核心技术,需要推广先进的催化加氢技术成果,高效催化剂的获得和选择,合成工艺技术的改进,改造传统落后的生产技术,使催化剂技术和合成工艺整体技术国际先进、部分达到国际领先水平。
催化剂技术也是化工生产当中最核心的技术,能够起到缩短反应时间、提高原料利用率和产物收率的作用,同时又能减少污染物的排放,降低生产成本,形成了加氢催化剂、工程装备成套技术、反应工艺与工业应用等技术,所以具有十分重要的研究意义,为推动我国精细化工行业高效、绿色、安全可持续性发展做出了重要贡献。
经研究决定,于2021年3月19日-21日江苏省南京市召开“2021第二届全国催化加氢工艺及催化剂技术开发与工业应用交流研讨会”,同时欢迎高校、科研院所及新技术成果企业发言。请各有关单位积极参加会议,现将有关事项通知如下:
一、会议组织结构
主办单位:
江苏省化学化工学会
南京师范大学化学与材料科学学院中科安化工业技术中心
支持单位:
清华大学 天津大学 青岛科技大学 南京工业大学 南京师范大学
河北工业大学 常州大学 安徽理工大学 南京大学
中国石化大连(抚顺)石油化工研究院 浙江工业大学 复旦大学 浙江大学
华南理工大学 北京化工大学 国石油大学(华东)西北有色金属研究院
华东理工大学 南京林业大学 湘潭大学 大连理工大学
特邀单位:康宁反应器技术有限公司
赞助单位:江苏新沂金通用化工有限公司
上海莱北科学仪器有限公司
上海迅凯新材料科技有限公司
甘肃二通机械制造有限公司
北京日新远望科技发展有限公司
宁波信远膜工业股份有限公司
支持媒体:化工仪器网 化学工业网
二、会议时间地点:
时间:2021年3月19日-21日(19日全天报到),20日和21日两天会议
地点:南京维也纳大酒店(软件大道店)南京市雨花台区宁双路80号,025-51872111
三、会议主要研讨内容
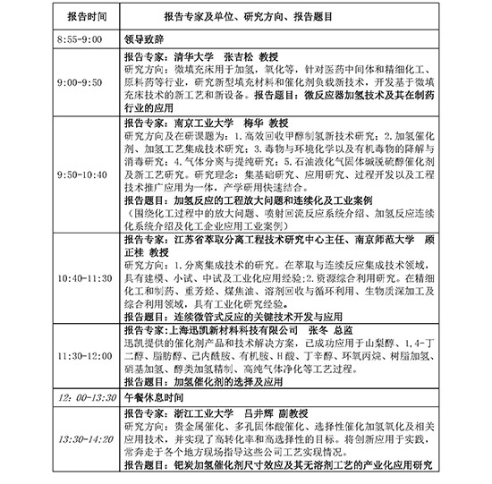
拟邀专家见日程安排表(初定)、实际发言专家到会为准:



四、会议形式说明:
1. 邀请国内主管部门领导、权威专家做专题报告,并针对目前工作中遇到的问题和难点作交流指导。
2. 邀请催化加氢技术及催化剂和设备持有单位采用现场演讲、实物展示、图片展览、多媒体展播、会刊等多种方式对推介技术进行介绍。
3. 组织催化加氢技术及催化剂研究院所、高等院校、生产企业及相关配套企业等单位技术需求调查、技术交流与合作等活动。
五、会议费用:
2200元/人(含会务费、资料费、两天午餐费等费用),江苏省化学化工学会会员单位高校老师团体优惠每人收取会务费800元/人(含会务费、资料费、两天午餐费等费用),住宿统一安排,费用自理,360元/间。
六、企业参与赞助及单项宣传及大会服务
详情联系会务组
七、参会对象:
全国化工、制药、精细化学品和有机合成产品、新材料、石油化工等的生产和技术企业,科研教学和高等院校,技术开发,以及绿色化工技术开发,催化工艺过程设计与优化,相关原辅料制备与设备和仪器仪表制造等,企事业单位的技术、科研,工程、工艺、生产、管理的负责人。
八、论文征集:
1、本次研讨会将面向全国征集与主题相关的学术报告、论文、调研成果,将择优选用并安排会议发言。
2.本次会议会前将印刷会刊(论文集)作为会议资料,请拟提交论文的人员2021年3月10日前将论文题目和摘要提交给会务组信箱。
3.要求论文字数不超过5000字,文件格式为word文档。具体内容包括:论文题目、作者姓名、工作单位、通讯地址、邮政编码、电话、论文摘要、关键词、正文、主要参考文献、英文摘要。
九、联系方式:
大会组委会秘书处:
电话/传真:010-60354362
手 机:18515638512(同微信)
联系人:姜岩言
电子邮箱:jiangyanyan@vip.163.com

附:江苏省化学化工学会会员参加“2021第二届全国催化加氢工艺及催化剂技术开发与工业应用交流研讨会”回执表
中华人民共和国国家发展和改革委员会 中华人民共和国工业和信息化部 中华人民共和国应急管理部 中华人民共和国生态环境部 中华人民共和国科学技术部 中华人民共和国财政部 中华人民共和国商务部 中国石油和化学工业联合会
江苏省发展和改革委员会 江苏省工业和信息化厅 江苏省财政厅 江苏省生态环境厅 江苏省科学技术厅 江苏省商务厅 江苏省应急管理厅 江苏省市场监督管理局 江苏省统计局
北京市化学工业协会 天津市石油和化工协会 辽宁省石油和化学工业协会 内蒙古石油和化学工业协会 重庆市石油与天然气学会 河北省石油和化学工业协会 山西省化学工业协会 吉林省能源协会 黑龙江省石化行业协会 浙江省石油和化学工业行业协会 安徽省石油和化学工业协会 福建省石油和化学工业协会 江西省石油和化学工业协会 河南省石油和化学工业协会 湖北省石化行业协会 湖南省石油化学工业协会 广东省石油和化学工业协会 海南省石油和化学工业行业协会 四川省化工行业协会 贵州省化学工业协会 云南省化工行业协会 陕西省经济联合会 甘肃省石化工业协会 青海省化工协会
电话:协会:025-8799064 学会:025-86799482
会员服务部:025-86918841
信息部:025-86910067
传真:025-83755381
邮箱:jshghyxh@163.com
邮编:210019
地址:南京市梦都大街50号东楼(省科技工作者活动中心)5楼
增值电信业务经营许可证:苏B2-20110130
备案号:苏ICP备13033418号-1 “坚决打赢禁毒人民战争”专栏—法律法规